องค์การบริหารส่วนตำบลบุโพธิ์ อำเภอลำปลายมาศ จังหวัดบุรีรัมย์ : www.bupholocal.go.th
หน้าหลัก
ข่าวกิจกรรม
ข่าวประชาสัมพันธ์
กระดานถาม-ตอบ
ติดต่อ-สอบถาม
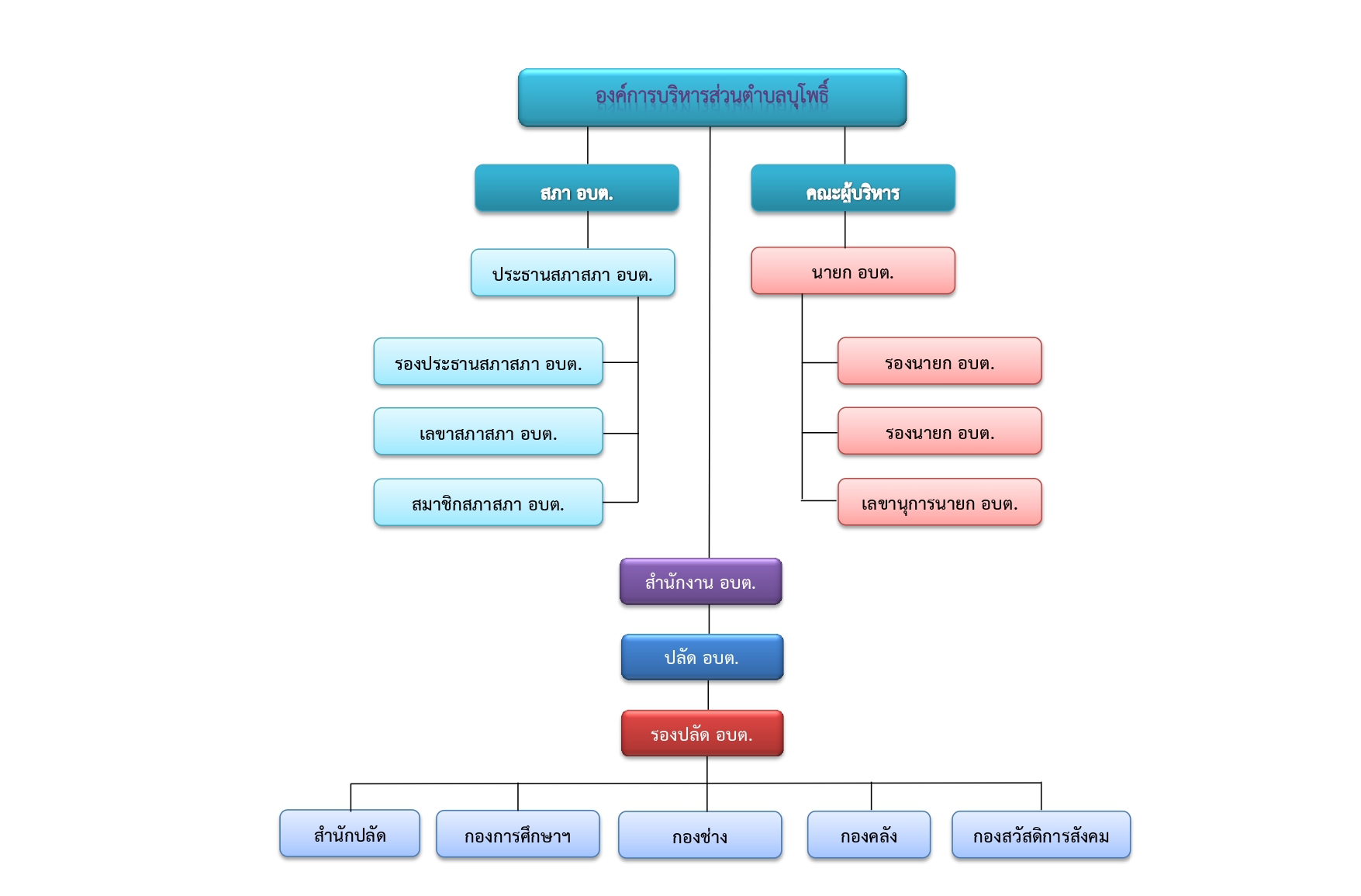
โครงสร้างองค์กร